Доказательства неравенств с помощью одномонотонных последовательностей














































































































































Муниципальное общеобразовательное учреждение
Средняя общеобразовательная школа № 4
Секция: математика
ИССЛЕДОВАТЕЛЬСКАЯ РАБОТА
по теме
Доказательства неравенств с помощью одномонотонных последовательностей
Позолотина Наталья Андреевна, 9б класс,
МОУ СОШ №4 Центрального района.
224-49-85
Руководитель: Тропина Наталья Валерьяновна,
кандидат педагогических наук,
доцент кафедры математического анализа НГПУ.
(Работа выполнена в МОУ СОШ №4)
Новосибирск 2008
Содержание
Введение
1. Основные понятия и определения
2. Обоснование метода одномонотонных последовательностей для случая с произвольным числом переменных
2.1 Доказательство неравенств с минимальным числом переменных
2.2 Случай с двумя последовательностями из двух переменных
Упражнения
2.3 Случай с двумя последовательностями из трех переменных
Упражнения
2.4 Случай с двумя последовательностями из n переменных
Упражнения
2.5 Случай с n последовательностями из n переменных
Упражнения
Заключение
Список использованной литературы
Введение
В школьном курсе математике мы изучали доказательства неравенств в основном двумя способами:
сведение к очевидному с помощью равносильных преобразований;
графически (исследование свойств и построение графиков функции)
Не существует универсального способа доказательства всех неравенств, и более того, не существует конкретных указаний для выбора способа доказательства. Поэтому любой новый способ доказательства неравенств представляет особый интерес.
В данном работе мы рассмотрим один из таких способов: доказательство неравенств с помощью одномонотонных последовательностей.
Работа состоит из 2-х параграфов. В первом параграфе я объясняю основные определения, которые нам понадобятся для работы. Во втором параграфе находится основная работа с примерами и упражнениями.
1. Основные понятия и определения
В данном параграфе мы рассмотрим основные понятия и определения, которые нам понадобятся для дальнейшей работы.
Определение 1. Множество – это совокупность, собрание, набор некоторых объектов по какому – либо общему для них признаку.
Определение 2. Натуральные числа N – это целые положительные числа 1, 2, 3, 4, 5,…
Определение 3. Целые числа Z – это числа 0, +1, +2, +3, +4, +5…:
Z = N -N {0}
Определение 4. Рациональные числа Q – это числа представимые обычными дробями в виде , где m є Z , n є N (или конечными, или бесконечными периодичными дробными).
Определение 5. Иррациональные числа I – это числа, представимые бесконечными непериодическими десятичными дробями и непредставимые в виде .
Определение 6. Вещественные (действительные) числа R – объединение множества рациональных и иррациональных чисел.
R=Q I
Определения 7. Неравенство – соотношение между величинами, показывающее, что одна величина больше или меньше другой.
Например: ,
Известно, что все неравенства подчиняются определенным свойствам, таким как:
а) a
b) ab, baa=b
c) ab a+cb+c
d) a0 -a0
Определения 8. Доказать неравенство – установить истинность неравенства.
Неравенства бывают разными: с одной, двумя и более переменными, со степенями. Ля каждого неравенства существует свой способ доказательств. Мы рассмотрим еще один способ: через одномонотонные последовательности.
Определение 9. Следствие – из двух неравенств одно является следствием другого, если область истинности второго неравенства содержит в себе область истинности первого неравенства.
Обозначение: f1(x)>f2(x)ц1(x)>ц2(x) – второе неравенство – следствие первого.
Определение 10. Два неравенства называются равносильными, если каждое из них является следствием другого. Иначе это можно сформулировать так: два неравенства считаются равносильными, если их множества значений переменных, для которых они истинны, совпадают.
Обозначаются равносильные неравенства: f1(x)>f2(x)ц1(x)>ц2(x)
Эти определения аналогичны соответствующим определениям для уравнений. Как и для уравнений, можно сформулировать утверждения о действиях, преобразующих данное неравенство в равносильное ему. Такими действиями могут быть:
– прибавление к обеим частям неравенства одного слагаемого;
– перенос слагаемого с противоположным знаком из одной части неравенства в другую;
– умножение обеих частей на положительное число или положительную функцию и т.д.
Следует, однако, производя эти действия, следить, чтобы не изменилась область допустимых значений, так как иначе будет нарушена равносильность этих неравенств.
Определение 11. Метода математической индукции – метод доказательства неравенств, путем схожести доказательств от самого легкого к самому сложному.
Например, Р(n) – некоторое утверждение, зависимое от n є N
Проверяем правдивость Р(1)
Предполагаем, что P(k) истинно
Доказываем истинность Р(k+1)
4) Заключаем, что Р(n) истинно для любых n.
Определение 12. Одномонотонные последовательности – это последовательности чисел вида (а1 а2 … аn)(b1 b2 … bn) записанных в виде таблицы, где наибольшее из чисел а1 а2 … аn находится над наибольшим числом из чисел b1 b2 … bn и второе по величине из чисел а1 а2 … аn над вторым по величине из чисел b1 b2 … bn и т.д., другими словами обе последовательности одновременно возрастающие или одновременно убывающие.
Определение 13. Произведение одномонотонных последовательностей (а1, а2, …аn), (b 1, b2,…bn), …( d 1, d 2,…, d n) это число вида
= а1b1…d1+а2b2…d2+ …+anbn…dn
2. Обоснование метода одномонотонных последовательностей для случая с произвольным числом переменных
Данный параграф разбит на пункты, в которых мы попробуем прийти к самому общему доказательству, для случая k последовательностей с n числом переменных, с помощью метода математической индукции.
2.1 Доказательство неравенств с минимальным числом переменных
а1*b1 – неравенство с минимальным числом переменных. Тогда
= a1b1.
Так как это неравенство минимальное из всех существующих, то сравнивать с похожим неравенством его просто невозможно.
Случай с двумя последовательностями из двух переменных
Если = a1b1. то =а1b1+а2b2
Теорема 1. Пусть (а1а2)(b1b2) – одномонотонные последовательности. Тогда
Доказательство
Действительно,
– =a1b1+a2b2-a1b2-a2b1 = (a1-a2) (b1-b2)
Так как последовательности (а1а2)(b1b2) одномонотонны, то числа a1-a2 и b1-b2 имеют одинаковый знак. Поэтому
(a1-a2)(b1-b2) 0.
Теорема доказана.
Упражнения
Данные ниже упражнения мы решим с помощью Теоремы 1
Упражнение №1.
Пусть a и b – положительные вещественные числа.
Доказать неравенство
a3 +b3 a2b+b2a.
Доказательство.
Заметим, прежде всего, что
a3 +b3 =, a2b+b2a =
А так как последовательности (a2, b2), (a, b) одномонотонны, то
А это значит, что a3 +b3 a2b+b2a.
Что и требовалось доказать.
Докажем это же неравенство, но другим способом.
Значит a3 +b3 a2b+b2a.
Что и требовалось доказать.
Мы не можем сказать какой из методов доказательства решения легче, так как в данном случае оба метода решения неравенства примерно одинаковые по сложности.
Упражнение №2.
Пусть a и b – положительные вещественные числа.
Доказать неравенство.
а2+b2.
Доказательство.
Заметим, прежде всего, что
а2+b2 =, ,
А так как последовательности (), () одномонотонны, то
.
Что и требовалось доказать.
2.3 Случай с двумя последовательностями из трех переменных
Рассмотрим последовательность (а1,а2,а3) и (b 1, b2,b3), и запишем в виде таблицы
Если последовательность (а1,а2,а3)(b1, b2 ,b3) записанных в виде таблицы, где наибольшее из чисел а1,а2,а3 находиться над наибольшим из чисел b 1,b2,b3, а второе по величине а1,а2,а3 находиться над вторым по величине из чисел b 1,b2,b3 , и где наименьшее из чисел а1,а2,а3 находиться над наименьшим из чисел b 1,b2,b3 то последовательность одномонотонная.
Если =a1b1, и =а1b1+а2b2, то =а1b1+а2b2+a3b3
Для доказательства следующих теорем нам понадобится одно свойство одномонотонных последовательностей, которое оформим в виде леммы.
Лемма. Если (а1, а2, …аn) и (b 1, b2,…bn) одномонотонные последовательности, то их произведение не изменится при перестановки местами столбцов.
Доказательство.
Рассмотрим последовательность с двумя переменными из двух переменных.
=а1b1+а2b2.
Заметим, что а1b1+а2b2 = а2b2+ а1b1 по переместительному свойству сложения. Значит, в самой таблице мы тоже можем переставлять столбцы переменных, при этом сохраняется одномонотонность последовательности. То есть
=
Теперь рассмотрим последовательность с двумя последовательностями из трех переменных.
=а1b1+а2b2+a3b3.
Кроме того, что мы можем поменять переменные по переместительному свойству, а по сочетательному свойству мы можем объединять некоторые слагаемые, сохраняя одномонотонность последовательности. То есть
а1b1+а2b2+a3b3= (a3b3+а2b2)+ а1b1 =
Лемма доказана
Теорема 2. Пусть (а1 а2 а3), (b1 b2 b3) – одномонотонные последовательности и ()(здесь и в дальнейшем) любая перестановка чисел b1 b2 b3. Тогда
.
Доказательство.
Действительно, если последовательность отличается от (b1 b2 b3) то найдется пара чисел k, l (1k<l3) такая, что последовательности (ak, al) и (bk, bl) не одномонотонны. Значит, поменяв местами числа и , мы увеличим всю сумму, а значит и всю сумму . То есть
, так как .
Очевидно, что за конечное число попарных перестановок элементов 2-ой строки можно получить одномонотонную последовательность.
Теорема доказана
Упражнения
Данные ниже упражнения мы решим с помощью Теоремы 2
Упражнение №1.
Пусть a и b и c – положительные вещественные числа.
Докажите неравенство.
a3+b3+c3a2b+b2c+c2a.
Доказательство.
Заметим, прежде всего, что
a3+b3+c3=, a2b+b2c+c2a =
А так как последовательности (a2, b2, c2), (a, b , c) одномонотонны, то
.
А это значит, что a3+b3+c3a2b+b2c+c2a.
Что и требовалось доказать.
Упражнение №2.
Пусть a и b и c – положительные вещественные числа.
Докажите неравенство.
.
Доказательство.
Заметим, прежде всего, что
и (a, b, c) и () одномонотонные последовательности, то
,
.
Складывая эти неравенства, мы получаем
.
Отделим дроби с одинаковым знаменателем в правой части
.
Вычислив, получаем
.
А это значит, что
Что и требовалось доказать
2.4 Случай с двумя последовательностями из n переменных
Рассмотрим одномонотонные последовательность (а1, а2, …аn) и (b 1, b2,…bn)
Если =a1b1, и =а1b1+а2b2, то =а1b1+а2b2…anbn
Теорема 3. Пусть (а1 а2 … аn), (b1 b2 … bn) – одномонотонные последовательности и ()перестановка чисел b1 b2 … bn. Тогда
.
Доказательство.
Действительно, если последовательность () отличается от (b1 b2 … bn) то найдется пара чисел k, l (1k<ln) такая, что последовательности (ak, al) и (bk, bl) не одномонотонны. Значит, поменяв местами числа и и , мы увеличим всю сумму, а значит и всю сумму . То есть
,
так как .
Очевидно, что за конечное число попарных перестановок элементов 2-ой строки можно получить одномонотонную последовательность.
Теорема доказана.
Следствие.
Для любого nN верно
.
Доказательство.
Но последовательности (а1 а2 … аn) и () не являются одномонотонными, и поэтому мы не можем воспользоваться теоремой 3.
Однако эти последовательности противомонотонны: числа в последовательностях расположены в обратном порядке – самому большому по величине соответствует самое маленькое, а самому маленькому соответствует самое большое. А из противомонотонных последовательностей сделать одномонотонные очень просто – достаточно все числа второй линии взять со знаком минус. В данном случае одномонотонными являются последовательности
(а1 а2 … аn) и ()
Поэтому
Отсюда и следует искомое неравенство
Следствие
Для любого nN верно
(Неравенство Чебышева).
Доказательство.
В силу теоремы 3 справедливы следующие n неравенства
Значит
В этих неравенствах левая часть не изменяется, а в правой части элементы второй строки меняются циклически.
Складываем все и получаем
Что и требовалось доказать
Упражнение №1.
Пусть a и b и c – положительные вещественные числа.
Докажите неравенство.
a3+b3+c3+d3a2b+b2c+c2d+d2a.
Доказательство.
Заметим, прежде всего, что
a3+b3+c3+d3=, a2b+b2c+c2d+d2a =.
А так как последовательности
(a2, b2, c 2, d3), (a, b , c, d)
одномонотонны, то
.
А это значит, что a3+b3+c3+d3a2b+b2c+c2d+d2a.
Что и требовалось доказать.
Доказательство этого неравенства с помощью одномонотонных последовательностей я не могу сравнить с другим доказательством, так как доказать другим способом это неравенство я не смогла.
2.5 Случай с n последовательностями из n переменных
Рассмотрим одномонотонные последовательность (а1, а2, …аn), (b1, b2,…bn), …(d 1, d 2,…, d n).
Если =a1b1, и =а1b1+а2b2, и =а1b1+а2b2…anbn,
то = а1b1…d1+а2b2…d2+ …+anbn…dn
Теорема 4. Рассмотрим одномонотонные последовательности (а1, а2, …аn), (b 1, b2,…bn), …, (d1, d2,…,dn). Тогда
.
Доказательство.
Действительно, если последовательность (a1, а2, …аn), (b'1, b'2,…b'n), …, (d'1, d'2,…,d'n) отличается от (а1, а2, …аn), (b 1, b2,…bn), …, (d1, d2,…,dn), то найдутся переменные k, l (1k<ln) такие, что последовательности (ak, al) и (bk, bl) …(dk, dl) не одномонотонны. Значит, поменяв местами числа ,, ak, al … dk, dl мы увеличим всю сумму, а значит и всю сумму . То
есть
,
так как .
Очевидно, что за конечное число попарных перестановок элементов n-ой строки можно получить одномонотонную последовательность.
Теорема доказана.
Пример
Упражнение 1
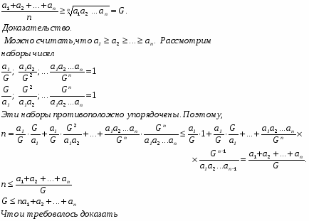
Пусть а1, а2, …аn - положительные вещественные числа.
Докажите, что
Это неравенство называется неравенством Коши о среднем арифметическом и среднем геометрическом. Докажем его двумя способами
Доказательство.
Перепишем его в виде:
, введя новые переменные
Имеем
Если сравнить эти два доказательства неравенства, можно заметить, что доказательство с помощью одномонотонных последовательностей гораздо легче в сравнении с доказательством Коши.
неравенство одномонотонный последовательность коши
Заключение
Работая по данной теме, я узнала новый способ доказательства неравенств, вспомнила уже изученные способы доказательства неравенств. Все упражнения в работе я решала сама.
Список использованной литературы
Большой справочник школьника. 5 – 11 кл. М. Дрофа, 2001 г.
В.В. Зайцев, В.В. Рыжков, М.И. Сканави. Элементарная математика (повторительный курс). М., Наука. 1976 г.
Р.Б. Алексеев, Л.Д. Курлядчик. Нетрадиционные способы доказательства традиционных неравенств. /Математика в школе. 1991 г. №4
Л. Пинтер, Й. Хегедыш. Упорядоченные наборы чисел и неравенства. /Квант. 1985 г. №12.
Нравится материал? Поддержи автора!
Ещё документы из категории математика:
Чтобы скачать документ, порекомендуйте, пожалуйста, его своим друзьям в любой соц. сети.
После чего кнопка «СКАЧАТЬ» станет доступной!
Кнопочки находятся чуть ниже. Спасибо!
Кнопки:
Скачать документ